通信世界网消息(CWW)监管沙盒是一种针对技术创新的柔性监管制度,既有利于企业技术创新实践应用,也有利于更早地发现前沿技术引发的合规风险。2024年3月正式获批通过的欧盟《人工智能法案》引入了这一制度,通过在开发和上市前阶段建立受控环境来促进人工智能创新。目前欧洲已有多个国家在积极推进人工智能监管沙盒试点。
监管沙盒的理念和作用
2015年,英国金融行为监管局(FCA)在《Regulatory sandbox》报告中提出了监管沙盒的概念,并于2016年正式启动。按照FCA的定义,监管沙盒是一个“安全空间”,企业可以在其中测试创新性的产品、服务、商业模式和交付机制,不会因从事相关活动而立即招致通常的监管后果1。
监管沙盒作为传统监管方式的有益补充,是一种针对技术创新的柔性监管制度,实际上是为企业提供一个测试平台和测试周期,在不违反原则性准入标准和监管底线的基础上,鼓励企业在不完全掌握产品风险时,自愿开展进一步测试,最大限度地防范产品应用风险。同时,改善监管应对风险的实时性、灵活性,防止监管过严对科技创新的抑制,较好地平衡技术创新和安全风险,积极倡导最佳安全实践2。
监管沙盒既有利于企业技术创新实践应用,也有利于更早地发现前沿技术引发的合规风险。该制度起源于英国,近年来已有多个国家和地区在多个领域积极推进实施,目前我国已在金融科技和汽车安全等领域试行该制度,北京则于近期开展AI监管沙盒试点。
欧盟《人工智能法案》中的监管沙盒
欧盟《人工智能法案》(EU AI Act,以下简称《法案》)第六章“支持创新的措施”,明确了建立AI监管沙盒的相关要求。
1.相关定义
“AI监管沙盒”是指由主管机关建立的受控框架,该框架为AI系统的提供者或潜在提供者提供了在监管监督下依据沙盒计划在有限时间内开发、训练、验证和测试(适当情况时在真实世界条件下)创新性AI系统的可能性。
“沙盒计划”是指参与的提供者与主管机关之间商定的文件,其中描述了在沙盒内开展活动的目标、条件、时间框架、方法和要求。
2.目标
建立AI监管沙盒应旨在促进实现以下目标:1)提高法律确定性,以实现对本条例或相关情况下其他适用的欧盟和成员国法律的合规;2)通过与参与AI监管沙盒的机构合作,支持分享最佳实践;3)促进创新和竞争力,推动AI生态系统的发展;4)促进基于实证的监管学习;5)促进和加快AI系统进入欧盟市场,特别是由包括初创企业在内的中小企业提供的AI系统。
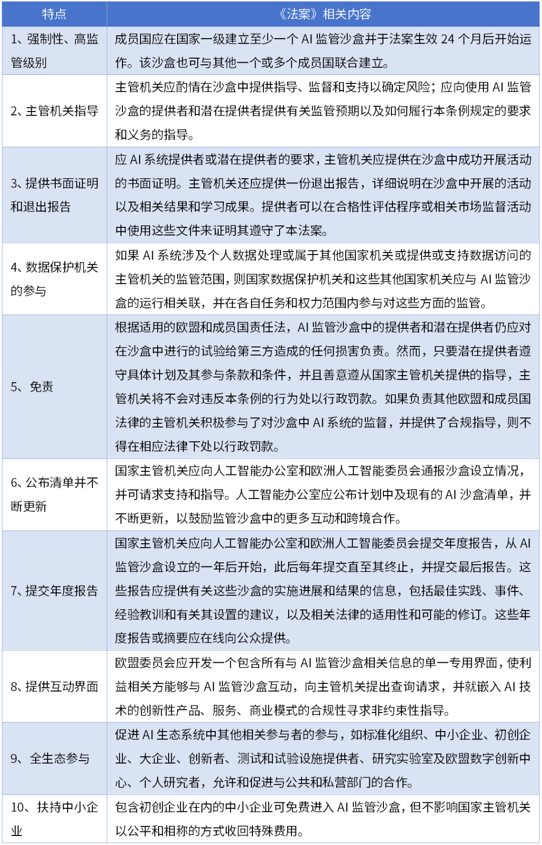
3.欧盟人工智能监管沙盒的一些突出特点
表1 欧盟AI监管沙盒的一些突出特点
(来源:作者根据《欧盟人工智能法案》整理)
欧洲国家的人工智能监管沙盒进展
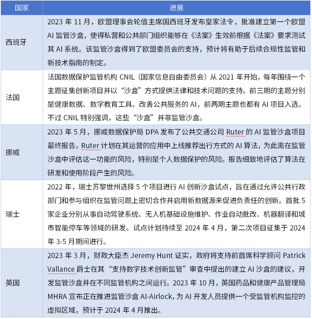
目前,欧盟成员国的西班牙、法国,非欧盟成员国的挪威、英国、瑞士,已在筹划或开展AI监管沙盒的试点。
表2 欧洲国家的AI监管沙盒进展
(来源:作者整理)
启示与建议
1. 我国应积极探索AI沙盒监管制度,开展包容审慎的监管试点
监管沙盒制度为入盒企业提供进行开发、训练、验证和测试的试验性受控环境,一方面可以加速AI产品和服务的上市速度,另一方面可以为监管规则的制定提供动态检验机制,有利于促进监管与发展的动态平衡。因此,我国应积极探索AI沙盒监管制度,在准入条件、风险评估、审计、法律责任等方面向相关主体提供相应便利、激励或者责任减免,为人工智能产业发展提供宽松环境;借鉴我国在金融科技监管沙盒和汽车安全沙盒监管等领域的创新实践,开展包容审慎的监管试点。
2. 多元协同、统一性、标准化是推进AI沙盒监管的三个关键
一是因为AI产品和服务非常复杂且牵涉广泛,监管沙盒应与其他监管机制相结合,需实现多领域、多利益相关方的合作,包括国际合作与协调。二是需要在AI监管沙盒的建立、开发、实施、运行和监督等方面确立统一的规范制度。三是一方面监管沙盒的运作要以完善的AI标准体系为基础,另一方面要形成透明公开的入盒标准、合格标准以及标准化的测试流程。
3. 监管沙盒并非万能灵药
一是监管沙盒仅适用于AI系统开发与上市前的有限时间段。尽管AI系统提供者在AI系统出盒后仍需履行相关法律规定的合规义务,但监管沙盒由于其试验性质及“有限空间、有限技术和有限测试时间”的特征,可能并不能覆盖AI系统部署后面临的场景复杂性与多样性。二是加入沙盒不代表责任的完全豁免,企业需自证善意合规。监管沙盒机制虽然为促进创新提供了立法背书,但对沙盒参与者可能面临的法律责任只能提供有限的保护机制,在实践中AI系统提供者可能仍会面临自证行为合规带来的大量时间与经济成本。


