通信世界网消息(CWW)为贯彻落实党中央、国务院关于人工智能发展的决策部署,加快探索工业数据“采”“集”“用”有效路径。4月9日,工业和信息化部发布《关于公布面向人工智能赋能的高质量行业数据集建设先行先试联合体名单的通知》。
《通知》指出,经地方推荐、组织研究,确定了先行先试联合体名单,现予以公布。请推荐单位加大对先行先试联合体的支持和保障力度,积极推动先行先试取得成效。同时,鼓励各地区因地制宜启动地方工业数据筑基行动,推动本地区高质量行业数据集建设,探索工业数据开发利用模式与路径。
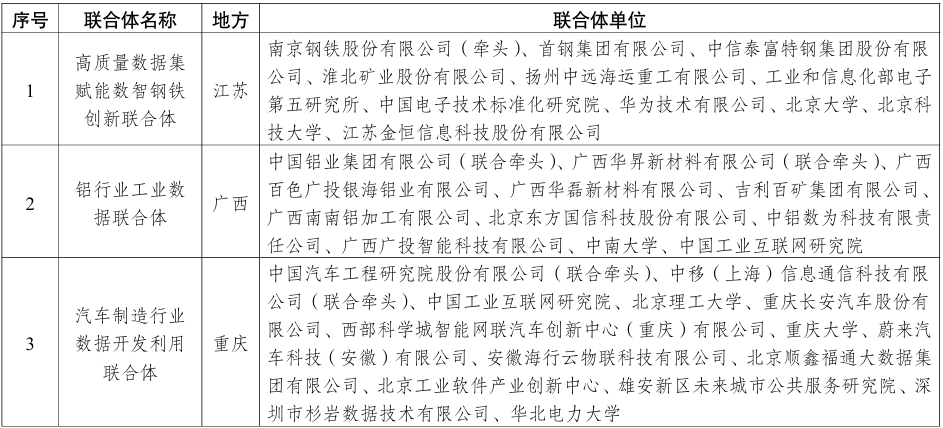
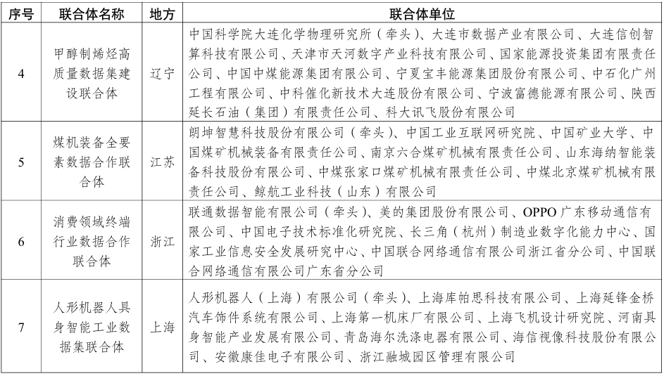
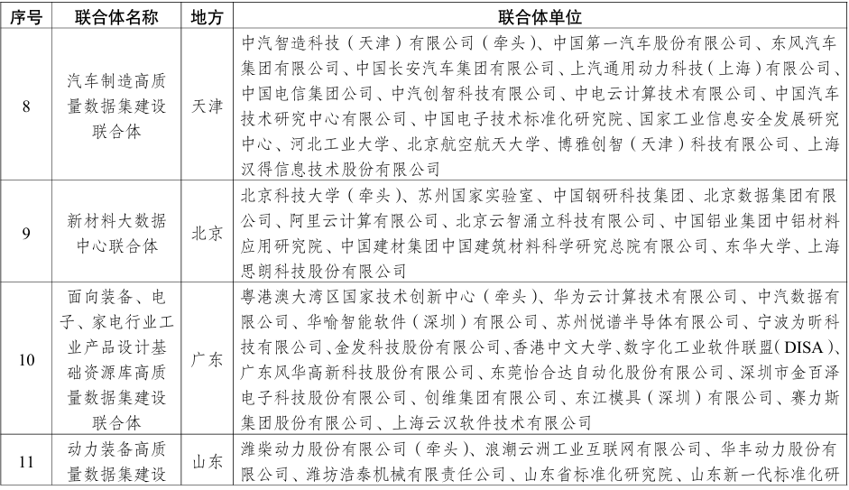
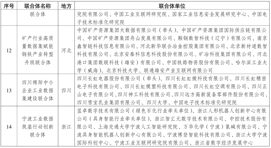
附件:面向人工智能赋能的高质量行业数据集建设先行先试联合体名单






