通信世界网消息(CWW)4月14日,《成都市“十四五”数字经济发展规划》(以下简称:《规划》)正式印发。
《规划》提出,以提升数字技术、数据要素、数字基建三大数字经济新要素的供给能力为基础,充分发挥智慧蓉城丰富的数字应用场景牵引作用,围绕核心产业引领、新兴产业成势、未来赛道启航的数字经济产业发展体系加快构建,功能引导、场景驱动、优势互补的数字经济区域发展格局加快形成,规范有序、开放协同的数字经济发展生态加快营造。
在产业体系方面,成都将以重点产业链为工作主线,聚焦做强数字产业标识性,大力攻坚集成电路、新型显示、智能终端等 6 大数字经济核心产业,聚焦凸显数字产业融合性,突出发展无人机、智能网联汽车、数字文创等 7 大数字新兴优势产业,聚焦把握数字产业未来感,前瞻布局量子科技、6G 通信、隐私计算等 6大数字经济未来赛道,打造核心产业、新兴优势产业与未来赛道协同发展的新型数字经济产业体系,全力塑造成都数字经济核心竞争力。

《规划》指出,成都将提升数字技术研发与创新能力牵住自主创新“牛鼻子”,推动数字技术与实体经济深度融合,围绕产业链部署创新链,攻关关键核心技术,布局高能级创新平台,探索重大关键技术攻关新体制,营造数字经济创新生态,加快打造数字经济创新策源地。
突破关键核心数字技术
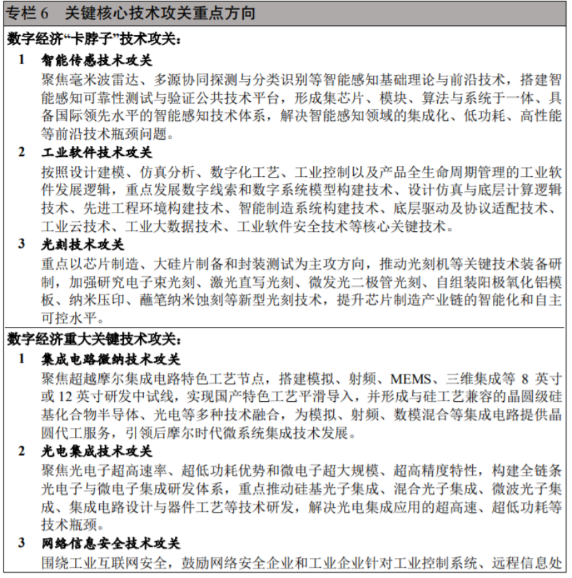
攻关数字经济“卡脖子”技术,聚焦智能传感技术、工业软件技术、光刻技术等数字经济“卡脖子”重点领域,开展产业核心技术攻关,提升重大战略技术自主化水平。突破数字经济关键技术,以产业数字化共性技术需求为导向,重点推动集成电路微纳技术、光电集成技术、网络信息安全、人工智能、高性能计算、区块链等关键数字技术突破。布局数字经济前沿引领技术,聚焦量子通信、功率半导体、太赫兹通信、脑科学与类脑研究等前沿数字技术领域,依托中科院、电子科技大学、四川省脑科学与类脑智能研究院等高校和科研院所,推动量子网络通信、网络与电磁空间安全等技术取得系统性突破。

构建高能级创新平台体系
打造数字经济战略科技平台,聚焦提升数字经济原始创新能力,加快推进柔性基底微纳结构成像装置等重大科技基础设施落地,推动电磁空间与泛在互联实验室挂牌运行。建设数字经济产业创新平台,聚焦提升数字经济研发与转化能力,推动数字经济领军企业牵头联合高校院所组建重点实验室、新型研发机构、企业技术中心、工业设计中心等创新联合体。加快推进数字经济相关国家技术创新中心、产业创新中心和工程研究中心等建设。完善数字经济功能服务平台,聚焦提升数字经济公共技术服务能力,加快推进集成电路公共设计平台、国家“芯火”双创基地等创新平台载体建设。布局中试共享生产线、EDA/IP、检验检测中心和公共试验设施,推动概念验证、技术成熟度评价、中试熟化开发,增强公共服务平台对企业的服务支撑能力。
加快发展具有竞争优势的数字产业
构建“芯屏端软智网”生态圈,全面巩固提升数字经济核心产业国际竞争力。聚焦集成电路,重点发展集成电路设计、化合物半导体、封装测试、新型存储等,争创集成电路国家战略性新兴产业集群,建设国内领先的集成电路产业基地。聚焦新型显示,重点发展柔性显示面板制造、超高清大尺寸显示面板制造,以及上下游产业配套,打造全球知名、国内一流、特色显著的全产业链“屏”基地。聚焦智能终端,重点发展消费类电子、行业应用类电子,建设国际一流的智能终端产业聚集区。



